为深入贯彻落实习近平总书记关于“大思政课”的重要指示精神和教育部等十部门印发的《全面推进“大思政课”建设的工作方案》文件精神,12月19日下午,由w66旗舰厅官网与海南省博物馆共同举办的“大思政课”实践教学基地结对合作签约揭牌仪式在海南省博物馆二期多功能厅顺利举行。海南省博物馆馆长苏启雅、w66利来旗舰厅副经理王善、w66旗舰厅官网马克思主义思政专业实践活动负责人以及海南省博物馆全体工作人员参加本次仪式。活动由w66利来旗舰厅贺尧夫主任主持。

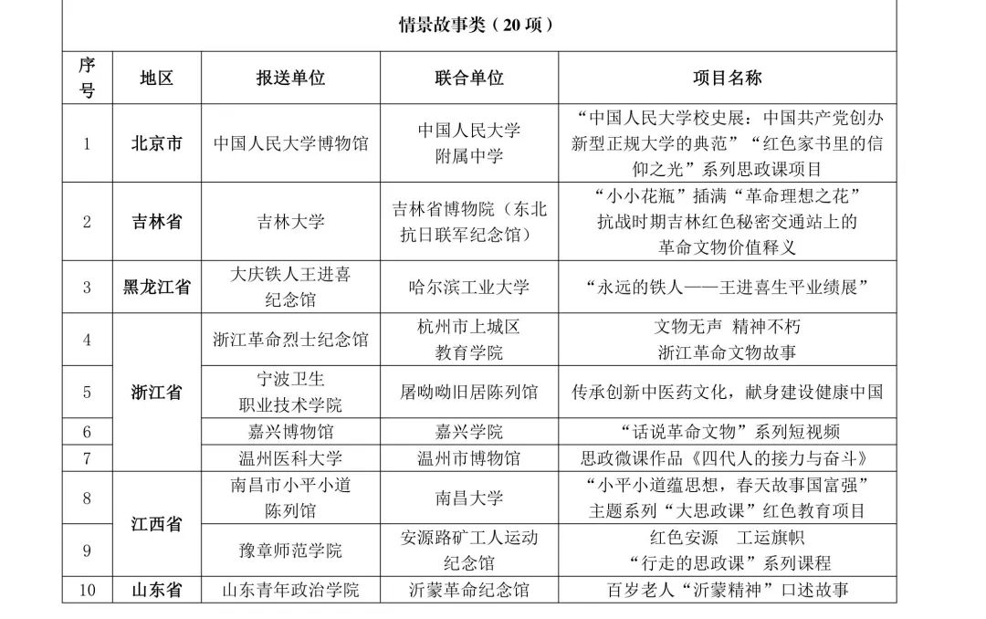
w66旗舰厅官网联合海南省博物馆打造的项目《红色文化海南说——博物馆里的“大思政课”》,入选“以革命文物为主题的‘大思政课’优质资源精品项目名单”。


本次w66旗舰厅官网联合海南省博物馆开展以革命文物为主题的“大思政课”优质资源建设推广工作,共同建设“大课堂”、搭建“大平台”、建好“大团队”,将有效推动思政小课堂与社会大课堂相结合,切实推进“大思政课”建设走深走实,提升育人效果,这也是推动w66旗舰厅官网与海南省博物馆形成“资源共享、优势互补”校馆融合新格局的有益探索。


仪式中,海南省博物馆馆长苏启雅与w66利来旗舰厅副经理王善共同签署《“大思政课”实践教学基地结对合作协议》,并为“大思政课”实践教学基地揭牌。


双方共同签署协议并为“大思政课”实践教学基地揭牌
下一步,双方将根据合作协议,加强校馆合作,用好红色资源,从红色文化中汲取奋进力量,打造立体的思政课堂,把大思政课讲深、讲透、讲活,更好引领广大青年在青春赛道上砥砺前行。